Page 58 - 规章制度汇编
P. 58
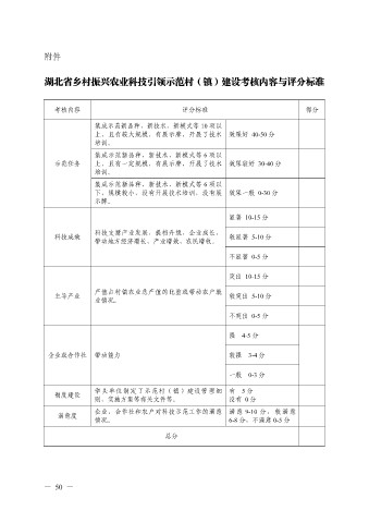
附件
湖北省乡村振兴农业科技引领示范村(镇)建设考核内容与评分标准
考核内容 评分标准 得分
集成示范新品种、新技术、新模式等 10 项以
上,且有较大规模,有展示牌,开展了技术 效果好 40-50 分
培训。
集成示范新品种、新技术、新模式等 6 项以
示范任务 上,且有一定规模,有展示牌,开展了技术 效果较好 30-40 分
培训。
集成示范新品种、新技术、新模式等 6 项以
下,规模较小,没有开展技术培训,没有展 效果一般 0-30 分
示牌。
显著 10-15 分
科技支撑产业发展、提档升级、企业成长,
科技成效 较显著 5-10 分
带动地方经济增长、产业增效、农民增收。
不显著 0-5 分
突出 10-15 分
产值占村镇农业总产值的比重或带动农户就
主导产业 较突出 5-10 分
业情况。
不突出 0-5 分
强 4-5 分
企业或合作社 带动能力 较强 3-4 分
一般 0-3 分
牵头单位制定了示范村(镇)建设管理细 有 5 分
制度建设
则、实施方案等有关文件等。 没有 0 分
企业、合作社和农户对科技示范工作的满意 满意 9-10 分,较满意
满意度
情况。 6-8 分,不满意 0-5 分
总分
— 50 —

