Page 50 - 上海电力大学
P. 50
上海电力大学 高教研究 2021 年第 期
1
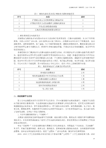
表 1 测控仪器仪表及设计制作技术课内实验项目
序号 内容 课时
1 扩散硅压阻压力式传感器压力测量实验 3
2 扩散硅压阻压力式传感器压力测量电路设计 3
3 压电式传感器振动实验 3
4 压电式传感器振动测量电路设计 3
2. 测控系统综合与创新设计
该课程是为测控技术与仪器本科专业大四全体学生所开设的一门集中实践课程,从 2017 年开始
授课,目前已开设了 2014 级、2015 级和 2016 级三届学生。在测控专业学生学习了检测技术、自动
控制原理、过程控制原理、热工基础、PLC 可编程控制技术、测控技术联网技术、测控仪器仪表及设
计制作技术等主要专业课程之后,将所学专业知识融会贯通,开展应用设计的实践锻炼,培养学生的
创新创造能力。
本课程将以多门测控技术与仪器专业的专业课程为基础,结合测控技术与仪器专业的各类实践平
台,通过实践项目让学生学会应用专业课程中学到的相关知识点,并进一步通过实践实验工程平台让
测控技术与仪器专业的学生能以团队的方式完成一个完整的工程测控系统。课程组经过多年教学的经
验,在本专业不同的六个方面开设实验内容如表 2 所示,包含验证性实验、设计性实验、综合性实验
等。学生可以从中自愿选择,至少需要完成 2 个以上项目,总共 3 周以上的课程教学内容。
表 2 测控系统综合与创新设计项目内容
序号 内容 课时
1 热电阻变送器设计 2周
2 电机转速检测及 PID 控制的设计与实现 1周
3 传感器测量与电路设计 1周
4 视觉检测系统组成与图像分析 2周
5 循环冷却系统仿真设计 2周
6 电工设计实践 2周
二、科创竞赛平台应用
除了在专业课程知识学习方面给予学生们指导,并尽可能创造出实践实验条件,来满足学生们的
动手能力和设计需求以外,专业教师团队还鼓励学生们积极参与科创竞赛平台,提供更大的舞台来实
现创新创造意识的培养。学生们通过课程学习,将专业知识相关内容,如传感器检测、电子设计、视
觉分析、图像处理等,积极组织学生们综合应用到学科竞赛中,力争更多的创新作品,在比赛中取得
了较好的成绩,在同行中有较大的影响。
1. 大学生创新训练项目与“互联网 +”
上海各大高校积极支持和鼓励学生开展创新、创业训练与实践,我校也设立校级大学生创新创业
训练项目,并从中择优遴选报送上海市大学生创新创业训练项目,特别优秀的可以申报国家大学生创
新创业训练项目。
中国“互联网 +”大学生创新创业大赛激发大学生的创造力,培养造就“大众创业、万众创新”
生力军,积极开展课程体系、教学方法、教师能力、管理制度等方面的综合改革,切实提高学生的创
新精神、创业意识和创新创业能力,促进“互联网 +”新业态形成,服务经济高质量发展。
2018、2019 大学生创新训练立项项目致力于参加中国“互联网 +”大学生创新创业大赛,2020
47

