Page 304 - 规章制度汇编
P. 304
第二章 城市间交通费
第六条 城市间交通费是指工作人员因公到常驻地以外地区出差乘坐
火车、轮船、飞机等交通工具所发生的费用。
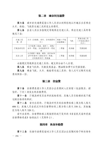
第七条 出差人员应当按规定等级乘坐交通工具。乘坐交通工具的等
级见下表:
其他交通工具
交通工具 火车(含高铁、动车、全列软席列 轮船(不包 飞机 (不包括出租小
级 别 车) 括旅游船)
汽车)
火车软席(软座、软卧),高铁/
厅级及研究员 动车一等座,全列软席列车一等软 二等舱 经济舱 凭据报销
座
火车硬席(硬座、硬卧,Z37/38 和
其余人员 Z77/78 除外)高铁/动车二等座, 三等舱 经济舱 凭据报销
全列软席列车二等软座
未按规定等级乘坐交通工具的,超支部分由个人自理。
第八条 乘坐飞机的,民航发展基金、燃油附加费可以凭据报销。
第九条 乘坐飞机、火车、轮船等交通工具的,每人次可以购买交通
意外保险一份。
第三章 住宿费
第十条 住宿费是指工作人员因公出差期间入住宾馆(包括饭店、招
待所,下同)而发生的房租费用。
第十一条 厅级及研究员住单间或标准间,其他人员住标准间或不超
过相应标准的单间。
第十二条 省内出差的,厅级及研究员的住宿费标准上限为每人每天
480 元;其他人员在武汉市的住宿费标准上限为每人每天 350 元,其他地
区为每人每天 320 元。
省外出差的,住宿费标准上限按照财政厅发布的《省直机关省外差旅
住宿费标准表》标准执行(见附件 2)。
第四章 伙食补助费
第十三条 伙食补助费是指对工作人员在因公出差期间给予的伙食补
— 296 —

